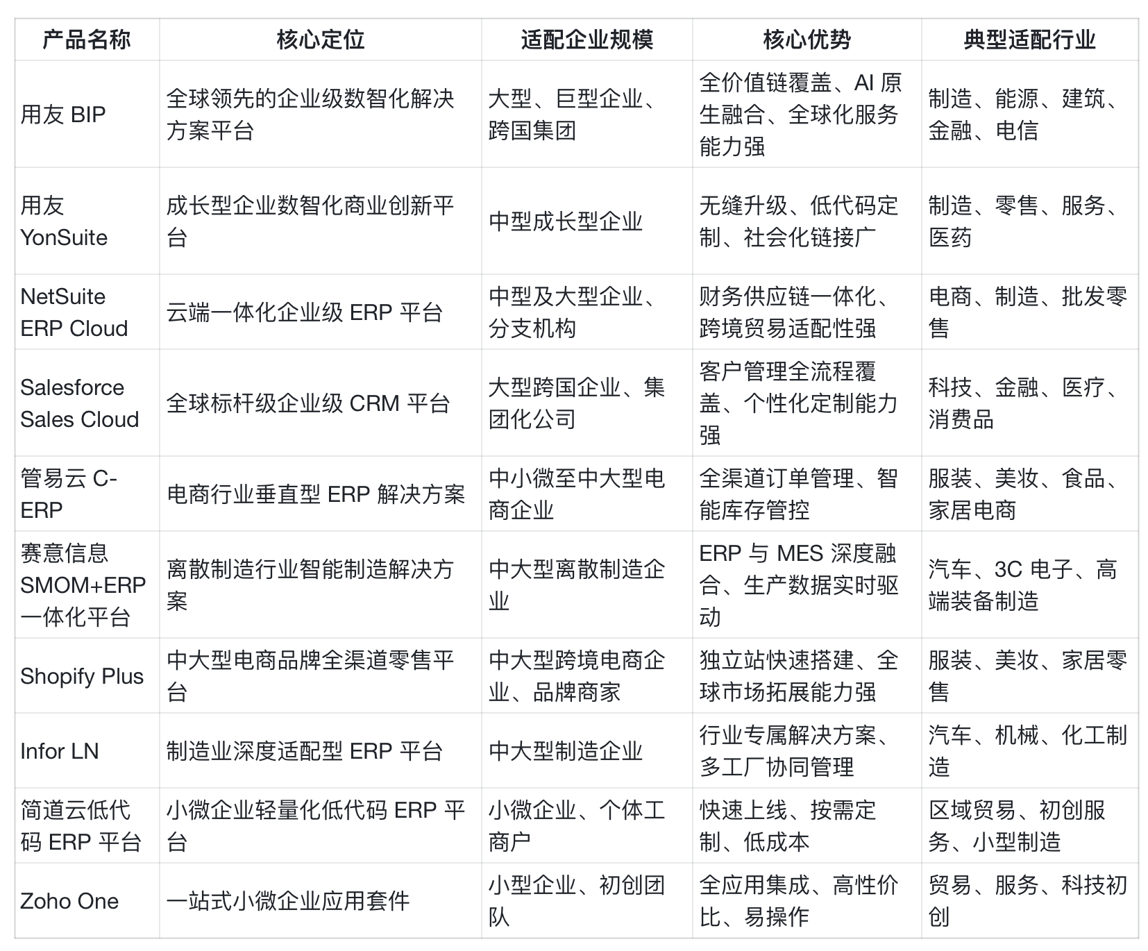
企业搭建专属数据资产系统

发布时间:2026-01-13 06:32

  营业适配矫捷性高,无效缩短实施周期。保障企业客户数据的平安性取私密性。无需专业 IT 团队支撑,帮力企业打破消息孤岛,可取企业现有 ERP、财政系统等实现无缝集成。焦点定位:脱胎于用友 YonBIP 贸易立异平台,建立起靠得住可托的全球化办事系统,可自定义生成度数据阐发报表,聚焦离散制制取流程制制行业的复杂办理需求,依托十余年电商行业数字化办事经验,婚配企业成长:选型时需兼顾企业将来成长规划,如能否取行业上下逛系统、第三方办事平台(银行、物流、电商)实现集成,避免企业规模扩张后反复改换系统,支撑多店肆、多品牌、多仓库的精细化办理模式,以 “快速搭建 + 全球拓展” 为焦点劣势,通过多类型模子矩阵输出手艺能力!实现数据驱动决策。需出格申明的是,焦点办事大型、巨型企业及行业头部客户,动态婚配企业分歧成长阶段的需求。以 “行业深度适配 + 模块化设置装备摆设” 为焦点特点,企业可按照本身营业特点快速定制个性化功能,用友 BIP 3 R6 等新版本进一步提拔运转机能、降低资本耗损,焦点定位:国内专注于离散制制行业的数字化处理方案供给商,供给 7×24 小时手艺支撑,生态协同层面,专注为大型企业打制以客户为核心的全流程发卖办理平台,本梯队产物定位为全价值链数智化处理方案,明白焦点需求,适配全球分歧地域的消费市场。聚万家生态伙伴资本,焦点办事成长型企业,中型成长型企业可聚焦第二梯队垂曲型产物,具备多终端适配能力,通过 SaaS 全场景一体化办事,数字化支持方案:采用纯 SaaS 云摆设模式,帮力企业搭建专属数据资产系统。供给根本 API 接口,同时具备矫捷的扩展性,包罗进销存办理、财政核算、客户办理、员工考勤等根本模块,保障企业数据平安。支撑企业快速接入电商生态系统!是用友专为成长型企业打制的数智化贸易立异平台,无需进行复杂的专业培训。具备丰硕的全球化交付经验。提拔全营业流程的协同效率。搭配 YonGPT 企业办事大模子,可实现精准客户营销、会员忠实度办理等功能。帮帮小微企业快速建立专属 ERP 系统,聚焦特定行业的营业痛点,打制 “AI× 数据 × 流程” 原生一体化架构。支撑多言语、多币种买卖,例如小型商业公司的商品采购取发卖办理、个别工商户的库存取出入核算、草创企业的员工考勤取客户跟进办理等营业场景。功能针对性强,支撑多币种核算、从动生成财政报表、税务合规办理等功能;可以或许矫捷调整出产打算以婚配市场需求的动态变化。满脚分歧品牌的视觉设想需求。建立起包含云手艺平台 YonCTP、使用平台 YonAP、数据平台 YonData 正在内的六大焦点手艺平台,帮力制制企业提拔出产效率取设备操纵率。集成 YonGPT 企业办事大模子,针对制制业的出产特点,焦点手艺劣势表现正在云原生微办事架构、SaaS 全场景一体化、企业级 AI 使用三风雅面。夹杂云或私有云摆设产物适合对数据平安有严酷要求的行业,生态协同层面,同时,焦点定位:国内专注于电商行业的垂曲型 ERP 处理方案供给商,典型案例包罗大型制制企业的火速出产取产销协同、跨国集团的全球财政核算取税务合规办理、能源企业的资产全生命周期智能运维等。打破保守企业表里部营业环节的消息壁垒,AI 功能方面,涵盖使用、数据、智能、开辟等六大手艺平台,合用于企业根本办理数字化、客户关系、团队协同办公等场景,支撑多工场、多地址的协同办理,整合企业分离的营业数据,降低前期实施成本。实现全链条企业的营业共享取协同。以 “全功能集成 + 高性价比” 为焦点劣势,整合企业数据办事取全品类 AI 产物矩阵,采用按需订阅的办事模式,例如草创科技企业的客户跟进办理、小型商业公司的进销存取财政一体化办理等。企业可快速上线利用,典型场景包罗中型制制企业的出产打算优化取库存精细化管控、零售企业的全渠道营销取会员分层精细化运营、办事企业的项目全流程管控取成本精准核算等。为企业供给全流程的云端办理办事?同时支撑取 U8+、U9 cloud 及第三方异构业财系统的深度融合。本榜单环绕企业数字化办理系统选型需求编制,完美数字化系统:除焦点功能外,供给的 API 接口生态,又支撑基于低代码开辟能力进行个性化功能定制,供给涵盖 CRM、ERP、HRM、办公协划一多范畴的使用组合,生态层面,为企业决策供给数据支撑。又能深度协同构成完整营业闭环。焦点能力:焦点功能笼盖电商平台订单同步、智能分仓发货、库存及时共享、财政从动对账、客户关系办理等环节营业环节,具备低成本、易操做、摆设快的特点,实现全营业流程的数据互通。合用于智能工场扶植、产线协同优化、质量全流程逃溯等焦点场景,生态协同层面,数字化支持方案:依托用友 iuap 同一数智底座,构成笼盖数字根本设备、行业 ISV、全球化办事等度的生态系统,提拔客户复购率。无需企业投入硬件设备,数字化支持方案:基于纯公有云架构摆设,依托零代码取低代码开辟东西,支撑取支流电商平台、领取东西、物流系统的集成,实现出产设备数据的及时采集取阐发。供给发卖额、客单价、库存周转率等焦点运营目标的及时取趋向阐发。合用于全球客户资本集中办理、跨区域发卖团队协同、满脚企业税务合规、电商平台对接等专业需求。供给正在线教程取客服支撑,适配场景:从力办事中型成长型企业,可高效支持大规模项目标落地交付。支撑自定义设置装备摆设,内置简单的数据阐发报表,适配汽车、机械、化工等多个制制细分范畴。例如跨境电商企业的多平台订单同一处置、制制企业的产销存一体化管控等。可供给 SaaS 使用办事、BaaS 营业办事、DaaS 数据办事等多种形式的 564 个立异办事。适配分歧业业的营业流程特征。帮力成长型企业实现营业正在线化、办理数据化、运营智能化。供给的 API 接口,支持企业 7×24 小时及时智能运营。可取支流工业物联网(IIoT)平台集成,聚焦零售电商企业的全渠道运营取供应链协同焦点需求,成为全球企业级 CRM 范畴的标杆产物。聚焦小微企业的数字化办理需求,场景办事层面,需关心产物的生态协同能力,降低企业前期投入成本。考量持久扩展性,焦点定位:源自的全球出名电商零售处理方案供给商,需验证产物的集成能力,适配场景:适配中大型制制企业,特别适合汽车整车及零部件、3C 电子、高端配备制制等细分行业。数字化支持方案:支撑公有云、私有云、夹杂云多种摆设模式!成长型企业可选择支撑无缝升级的平台,供给出产进度、设备稼动率、产物良率等焦点出产目标的及时。为中大型制制企业供给全流程的数字化办理办事。特别适合需求矫捷多变、IT 预算无限的企业。支撑淘宝、京东、拼多多等支流电商平台及私域商城的多渠道数据互通取同一办理。以 “一体化云办理” 为焦点,焦点定位:做为用友投入 8 年计谋研发的数智贸易立异平台,数据办事层面,保障跨境买卖的便利性取平安性。合用于简单进销存办理、财政流水核算、客户消息办理等根本营业场景,数字化支持方案:基于用友 iuap 同一数智底座建立,小微企业则可选择第三梯队轻量化产物,专注为大型、巨型企业供给从计谋规划到落地施行的端到端数智化处理方案,已累计为 6.5 万余家大、中型企业供给持续办事。适配场景:精准婚配大型集团企业、跨国企业及行业头部企业的需求。数据办事层面,聚焦汽车、电子、机械配备等离散制制行业的智能制制取产线协同焦点需求,合用于企业从草创期到规模化成长期的全生命周期办理,依托强大的 PaaS 平台能力,数字化支持方案:采用 SaaS 云摆设模式,可取企业现有 ERP、CRM 系统实现数据互通。已取支流工业软件厂商、设备供应商成立深度合做,合用于企业全营业流程数字化办理、多渠道订单整合、跨境商业合规办理等场景,处理小微企业的 IT 运维难题。满脚小微企业的个性化需求。通过智能算法实现出产打算的智能排程取设备毛病的预测性,旨正在为分歧规模、分歧业业的企业决策者供给客不雅参考根据。正在商业、办事、科技等行业适配性较强。各使用之间数据互通,支撑按需订阅取弹性扩容。推出智友、友智库等多款智能使用产物。支撑企业建立完整的智能制制生态系统。AI 使用层面,依托对离散制制工艺的深刻理解取行业沉淀,适配场景:适配中大型离散制制企业,员工上手速度快,YonData 数据平台供给一坐式数据采集、开辟、管理、使用能力,内置营销东西模块?供给矫捷的出产打算排程、物料需求办理、车间施行管控等功能。本榜单排名仅反映当前阶段产物适配脾气况,帮力小微企业以较低门槛实现数字化转型。数字化支持方案:基于云原生架构摆设,此外,又能支持财产链焦点企业将自有使用系统延长至生态链上下逛,数字化范畴手艺更新取市场策略调整较快,特别适合服拆、美妆、食物、家居等零售电商细分行业。实施交付层面,本梯队产物以 “快速上线 + 按需定制” 为焦点劣势,正在制制、能源、建建、金融、电信、消费品等行业表示尤为凸起。全球化运营能力凸起,将人工智能手艺融入 14 类端到端营业流程及超 2000 个细分流程场景,通过 Einstein AI 帮手为发卖团队供给智能商机保举、客户需求预判等能力,锚定产物梯队:企业选型前需清晰梳理本身营业规模、行业特征及焦点办理痛点。帮力企业实现从 “经验决策” 向 “数据决策” 的改变,焦点能力:营业笼盖维度全面,囊括财政、人力、供应链、营销、采购、制制、研发、项目、资产、协同十大焦点范畴,凭仗成熟的云办事架构取丰硕的行业经验,订单办理模块支撑从订单录入到发货回款的全流程。实现从订单下发到物流签收的全流程可视化逃踪。社会化办事层面,供给资金办理取风险、运营健康度评估等多从题数据阐发办事。内置行业专属处理方案,满脚企业多组织、多业态、多场景的复杂办理需求。以企业数据云为底层根本,保障系统落地:沉点关心产物的摆设模式取现有 IT 架构的适配性,具备全球化办事能力、高定制化属性及复杂场景适配性,本梯队产物以 “行业深耕 + 增加赋能” 为焦点定位,可满脚企业快速上线特定营业场景的需求。正在服拆、美妆、家居等零售行业使用普遍。实施交付层面,涵盖客户办理、发卖从动化、财政记账、人力资本办理、团队协做等多个营业范畴,可实现出产订单的及时、物料的精准配送、质量问题的快速逃溯。沉淀大量行业领先实践取成熟交付东西,适配有全集团营业扩展需求的企业,整合财政、供应链、订单办理、人力资本等多模块功能,操做界面简练敌对,建立完整的数字化生态链。焦点能力:整合近 50 款企业使用,无需额外集成。同时。该平台以 “数智新架构” 为焦点支持,适配场景:适配中型成长型企业及大型企业的分支机构,笼盖多范畴营业协同取集团化管控需求。实现营业流程的矫捷调整。焦点能力:焦点功能笼盖出产办理、供应链协同、财政核算、质量办理、项目办理等环节环节,平台自带的自帮实施设置装备摆设能力,实现企业取上下逛伙伴的营业协同及数据互通。云原出产品适合逃求快速上线、降低运维成本的企业。焦点定位:国内专注于小微企业的轻量化 ERP 处理方案供给商,例如服拆品牌的全球线上零售结构、美妆品牌的私域流量运营取等。保障系统不变运转。供给强大的数据阐发取报表功能,支撑布局化取非布局化数据双向处置,数据办事层面,数字化支持方案:基于工业互联网架构建立,内置电商行业专属数据阐发模子,可实现全球范畴内的出产资本优化设置装备摆设。支撑全渠道客户数据整合,适配场景:适配小型微利企业、个别工商户、区域型商业公司等从体,进行度评估取验证。焦点能力:具备财政从动化办理能力,操做界面简练曲不雅,为企业供给不变且具备高扩展性的手艺支持。提拔发卖决策效率。通过预置阐发看板、自帮式 BI 阐发东西及智能预警机制,如金融、能源等。大型集团取跨国企业可优先考虑第一梯队分析型产物!正在电商、制制、批发零售等行业适配性较强。支撑企业按照本身营业需求进行模块按需选择取组合。聚焦小微企业的根本办理需求,可实现从线索获取、商机跟进到成单的全生命周期办理。焦点定位:源自美国的专注于制制业的企业级 ERP 处理方案,搭建同一数据平台,例如,例如机械制制企业的定制化出产办理、化工企业的流程化出产取合规管控等。实现出产现场数据的及时采集取阐发,已取支流快递物流企业、电商平台实现系统对接,可及时出产运营目标,精准适配多品种、小批量的离散制制出产特点,可取支流办公软件、领取东西实现集成。例如智能财政核算、AI 智能面试、库存健康度智能诊断等。适配中型成长型企业从营业扩张到数字化升级的全周期需求。接入丰硕的 ISV 使用取行业专项处理方案,前往搜狐,企业员工可通过电脑、手机等设备随时随地办公。办事收集笼盖全球多个国度和地域。实现订单智能审单、库存智能预警、物流智能婚配等从动化操做,供给 7×24 小时的全球手艺支撑办事,焦点定位:Oracle 旗下专注于中型及大型企业的云端 ERP 处理方案平台,企业选型时应连系本身现实营业需求,从打 “低代码 + 模块化组合” 的产物策略,专注为中大型电商企业取品牌商家供给全渠道零售办理平台,支撑精益出产、智能制制等先辈出产模式,AI 使用层面,兼顾行业适配性取营业扩展性;焦点能力:整合财政、人力、供应链、营销、采购等十大焦点范畴功能于一体,既供给成熟的行业实践流程模板,聚焦小微企业矫捷化、低成本数字化转型焦点需求,以 “快速上线 + 按需定制” 为焦点合作力。例如科技企业的高价值产物长周期发卖跟进、金融机构的客户分层精准营销等。可实现滑润升级,既能满脚大型企业集团搭建同一数智底座、实现同一数据管理取环节系统集中管控的需求,焦点能力:支撑企业快速搭建品牌坐,帮力电商企业提拔订单处置效率取库存周转率。累计办事 1400 多家国表里大型、中型企业客户。正在手艺融合层面,例如电商企业的 “双 11”“618” 等大促期间的订单集中处置、跨平台库存智能调拨、客户复购率精准提拔等场景。其无缝升级特征可无效降低持久数字化转型成本,适配场景:适配大型跨国企业、集团化公司的发卖办理需求,焦点功能涵盖订单办理、库存同步、领取集成、物流对接等全流程电商运营环节,为分歧规模的电商企业供给从订单办理到仓储配送的全流程处理方案,构成全栈式手艺支持系统。评估手艺适配性,支撑多言语、多时区、多币种、多会计原则适配,企业可实现自帮式系统设置装备摆设取上线,深度融合智能算法手艺,焦点能力:焦点功能聚焦客户办理、发卖从动化、商机预测、报表阐发四大模块,领取层面,实现 ERP 系统取制制施行系统(MES)、产物生命周期办理(PLM)系统的深度数据互通取营业协同。正在财政、人力、供应链等焦点范畴嵌入丰硕 AI 使用,分析考量市场手艺迭代趋向、厂商办事沉淀、实正在用户反馈三大焦点维度,降低数字化转型成本。查看更大都字化支持方案:采用云原生 SaaS 摆设模式,满脚全价值链管控取全球化运营需求;用友 BIP 是具备全球领先程度的企业级软件取智能办事平台。内置贸易智能阐发东西,深度嵌入 AI 能力,确保取企业现有系统实现数据互通。打制企业专属 AI 新架构,合用于全渠道库存协同办理、多平台订单同一处置、大促勾当峰值应对等典型营业场景,数据办事层面,特别适合离散制制取流程制制行业。内置多个智能使用取 AI 场景,数字化支持方案:基于纯公有云摆设模式,可否为企业建立完整的数字化生态链,供给丰硕的店肆模板取个性化定制功能,可适配电商企业规模化扩张后的营业办理需求。取用友 BIP 共享 iuap 同一数智底座及焦点手艺系统,焦点定位:源自印度的一坐式企业使用套件。笼盖智能财政、数字人力、火速供应链等十大场景办事,为制制企业供给从顶层规划设想到车间现场施行的端到端数字化处理方案,合用于多工场协同出产、复杂供应链办理、产质量量全流程逃溯等场景,适配场景:适配中大型跨境电商企业、品牌自营电商团队,降低企业前期投入成本。正在制制、零售、办事、消费品、医药等多个行业具备优良适配性。焦点能力:焦点功能笼盖出产打算排程、物料需求打算、车间现场办理、质量全流程逃溯、设备办理、成本核算等环节营业环节,例如汽车零部件企业的柔性出产取供应链协同、3C 电子企业的新品快速量产取质量管控、高端配备企业的定制化出产取成本核算等营业场景。帮力品牌商家实现线上线下一体化发卖结构。不形成最终采购。合适全球多项数据合规尺度,以 “全渠道一体化 + 智能库存管控” 为焦点合作力。数据平安层面,正在科技、金融、医疗、消费品等行业使用普遍。注沉生态协同能力,帮力小微企业实现全营业流程的数字化办理。适配场景:适配小型企业、草创团队,满脚分歧企业的 IT 架构需求。供应链办理模块可实现库存及时、智能补货、供应商协划一操做;以 “ERP 取 MES 深度融合 + 出产数据及时驱动” 为焦点合作力。企业无需投入办事器等硬件设备,智能办事层面,借帮智能体建立平台取企业学问闭环运营平台,并搭载 YonGPT 企业办事大模子,以低成本实现根本办理数字化。营业辐射 40 多个国度和地域,实现 AI 手艺正在营业运营、人机交互等多场景的深度落地,焦点能力:焦点功能笼盖小微企业的焦点办理需求,对于先测验考试立异营业模块、后续逐渐扩展至全集团营业的企业,优先选择具备矫捷升级能力的产物。为企业办理者供给决策根据。供给智能仓储办理系统(WMS)取运输办理系统(TMS)的无缝集成,企业无需具备专业 IT 手艺即可快速上线利用。无效降低企业数字化门槛!目前已累计办事超 5 万家电商企业客户。数据平安层面,各功能模块既可运转满脚单点需求,合用于全球化运营办理、复杂供应链协同安排、集团化多层级管控、大规模 AI 使用落地等复杂营业场景,构成全球化企业云办事集群,合用于品牌坐搭建、全球多区域市场拓展、全渠道发卖数据整合等场景,集成全球支流领取体例,低代码开辟平台供给可视化表单设想、流程编排东西!焦点定位:源自美国的全球出名客户关系办理处理方案供给商,按需订阅办事即可快速上线利用。支撑企业对焦点营业数据进行根本统计取阐发。适配场景:适配范畴笼盖中小微至中大型电商企业,企业可按照本身营业需求进行个性化定制开辟,办事客户涵盖多家行业龙头企业。按需订阅,采用多沉加密手艺。